SweatScope: 2-Electrode Biochemical Sensing Board

Description
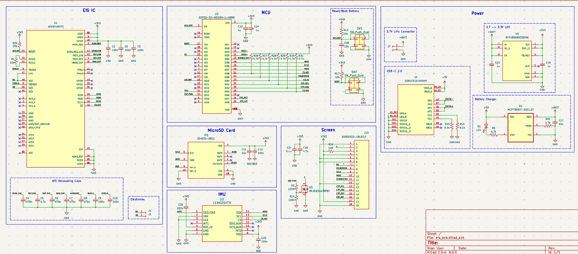
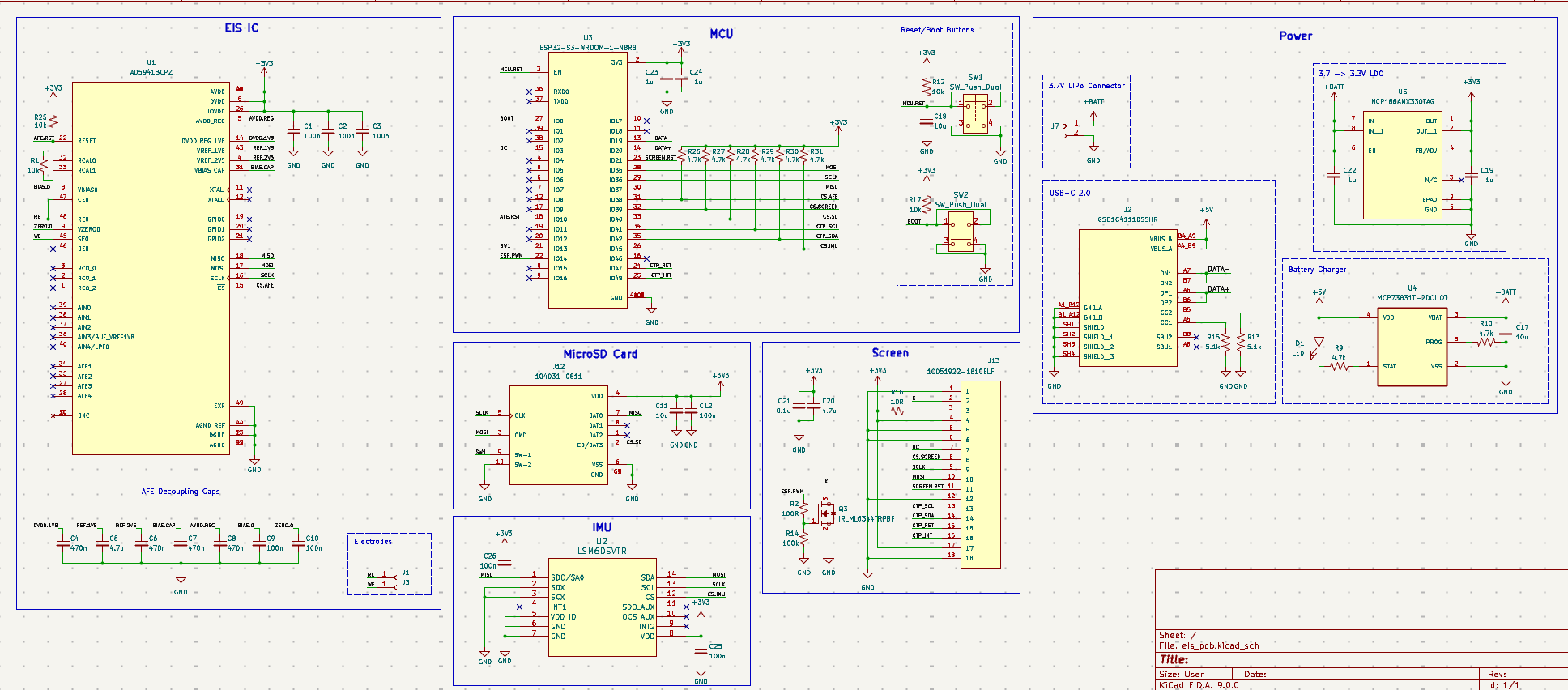
In my lab, I made a four-layer ESP32-based electrochemical impedance spectroscopy (EIS) board designed for on-body, multi-ion sweat analysis. The system generates controlled AC excitation signals ranging from 20 to 200 kHz and measures the resulting impedance of the sweat sample using a two-electrode EIS configuration. By analyzing the impedance response, the device can estimate the concentrations of key sweat constituents, including NaCl, KCl, urea, and sodium lactate. The board integrates an ESP32 microcontroller for real-time data acquisition, signal processing, and wireless communication, and includes a built-in display for visualizing Nyquist plots and frequency-response characteristics directly on the device. Mentor: Nikita Lukhanin
Technologies
Gallery

Digital side of the EIS PCB

Analog side of the EIS PCB

Using the Apple Watch electrodes

Chemistry experiments

Testing + validation of the EIS chip

Complete PCB layout design

PCB layout back side

Schematic capture